中山國小2026年棒球假日育樂營
發佈日期 :
2026-04-15
本校棒球假日育樂營⚾️
將於115年5月16-17日熱烈展開🎉
活動將由本校優秀教練團陪伴孩子們
體驗棒球愛上棒球⚾️
熱愛棒球的您
歡迎加入唷🤗
相關報名訊息如下
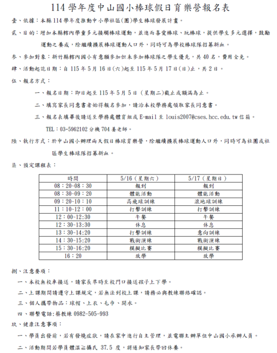
報名日期:即日起至115年5月5日截止
活動日期:115年5月16日至17日
活動地點:本校棒球場
活動報名連結如下:
https://forms.gle/5Lbqo1ANcuuAf2eRA
將於115年5月16-17日熱烈展開🎉
活動將由本校優秀教練團陪伴孩子們
體驗棒球愛上棒球⚾️
熱愛棒球的您
歡迎加入唷🤗
相關報名訊息如下
報名日期:即日起至115年5月5日截止
活動日期:115年5月16日至17日
活動地點:本校棒球場
活動報名連結如下:
https://forms.gle/5Lbqo1ANcuuAf2eRA
瀏覽數:
分享




